pymc.InverseGamma#
- class pymc.InverseGamma(name, *args, rng=None, dims=None, initval=None, observed=None, total_size=None, transform=UNSET, default_transform=UNSET, **kwargs)[source]#
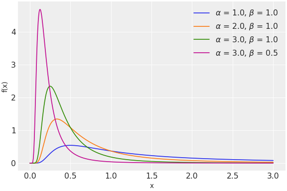
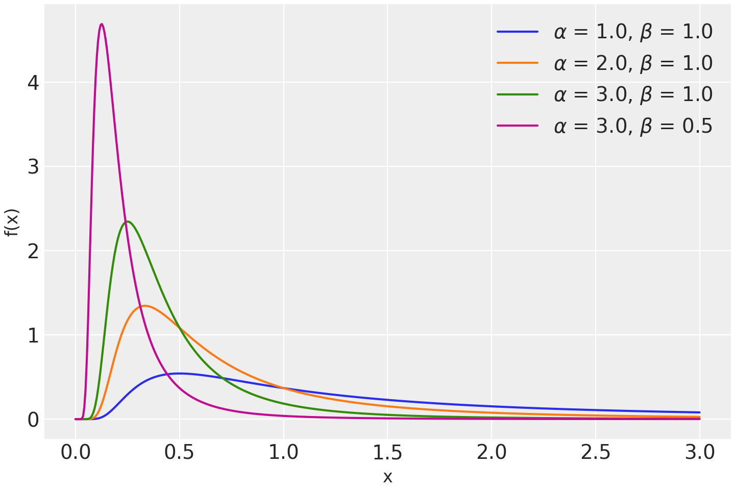
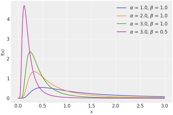
Inverse gamma distribution, the reciprocal of the gamma distribution.
The pdf of this distribution is
\[f(x \mid \alpha, \beta) = \frac{\beta^{\alpha}}{\Gamma(\alpha)} x^{-\alpha - 1} \exp\left(\frac{-\beta}{x}\right)\](
Source code,png,hires.png,pdf)
Support
\(x \in (0, \infty)\)
Mean
\(\dfrac{\beta}{\alpha-1}\) for \(\alpha > 1\)
Variance
\(\dfrac{\beta^2}{(\alpha-1)^2(\alpha - 2)}\) for \(\alpha > 2\)
- Parameters:
- alphatensor_like of
float, optional Shape parameter (alpha > 0).
- betatensor_like of
float, optional Scale parameter (beta > 0).
- mutensor_like of
float, optional Alternative shape parameter (mu > 0).
- sigmatensor_like of
float, optional Alternative scale parameter (sigma > 0).
- alphatensor_like of
Methods
InverseGamma.dist([alpha, beta, mu, sigma])Create a tensor variable corresponding to the cls distribution.